今天,全国温室气体自愿减排交易市场正式交易,标志着CCER交易存量时代的终结。
2021年以来,全球脱碳科技企业融资加速,在中国,已有众多企业进入碳排放量的核算、监测到碳资产的交易与开发环节,5家企业在新三板挂牌。
新财富统计的26家已获融资的国内初创公司,融资金额最高的超过1亿元,投资方包括高瓴、红杉、经纬、元禾原点等知名机构。虽然这些企业的商业模式日益成型,但仍面临业务拓展慢、盈利水平低等问题。
来源:新财富杂志(ID:xcfplus)
作者:程静
“双碳”政策发布以来,企业减排压力不断提升。助力企业达标的脱碳科技,由此成为新兴赛道,不仅碳捕集、利用与封存(CCUS)领域的创业机遇浮现,碳核算、碳资产管理、碳交易等业务环节,也吸引了大量企业躬身入局。
01、脱碳科技成资本新宠,5家公司已挂牌新三板
脱碳科技企业的业务,可以分解为三类:一与碳排放核算相关,包括组织碳核算、产品碳足迹量化、供应链碳排放计算、碳目标及路径制定、碳相关信息披露等;二与碳管理系统相关,如搭建实时碳排放监控、碳SaaS平台及相关能源管理系统;三是碳资产管理,包括碳资产开发、交易。
新财富盘点发现,国内有融资经历的脱碳科技公司已达31家,其中,能够提供第一、二、三类服务的公司分别为19家、18家、18家,有12家可以覆盖全部三类服务(表1)。

31家公司中,有5家已在新三板挂牌,上市时间集中在2016-2017年。其中,绿岩生态、埃文低碳2022年营业收入超过1亿元,归属母公司净利润超过1500万元。不过,2022年,这5家公司营收均未实现正增长,且Wind参考总市值都较低,截至2023年11月30日,最高的天德泰市值为23.73亿元,低于新三板上市公司31.14亿元的均值。这应与过去碳价低迷、2017年碳自愿减排市场暂停、碳资产项目开发周期较长等有密切关系。
国内首家挂牌新三板的碳资产管理公司汉能碳,已于2023年退市,原因也在于连续三年期末净资产均为负值。此外,碳清单碳核查龙头超腾能源、从事减排项目开发的卡本新能分别于2020年、2021年从新三板摘牌。
其他26家初创公司的创始人大都毕业于国内外名校,包括牛津大学、哈佛大学、哥伦比亚大学、清华大学、香港中文大学、中国人民大学等。
从个人经历看,毕业后从事碳圈相关工作,然后创业者居多。比如,晏路辉于牛津大学计算机硕士毕业后,在英国头部碳管理公司(Best Foot Forward)任职,回国后创办了碳阻迹,提供碳排放管理软件和咨询解决方案。
黄瑞杰从哈佛大学计算机与统计学专业本科毕业后,就职于字节跳动和麦肯锡,从事数字化转型服务,而后创办始祖绿色工厂。据称,其打造的工厂GMS绿色管理系统,通过智能硬件传感器,帮助企业实时收集设备运行数据,即时监测产品、产线、订单的碳足迹,并通过算法优化工艺,辅助生产决策。
沈奕竹硕士毕业于哥伦比亚大学建造工程管理专业,后曾任职于联想,担任全球可持续发展及碳减排战略团队亚太负责人,并参与多个低碳综合体设计开发项目。其创办的续翼建筑科技,立足于服务建筑、地产产业链企业。
近年,不少高校教授创业,实现科研成果的产业化落地。脱碳科技领域,也不乏类似案例。
博依特的创始人李继庚,曾任职于华南理工大学。此前从事过程工业建模与大数据算法研究的他,开发了流程型行业专用的工业互联网平台。东方低碳的创始人龙胜平,为华东师范大学东方房地产学院教授,其打造的节能减排平台,则聚焦建筑工业。
此外,一些联合创始人还是连续创业者。比如,碳衡科技的联合创始人李磊,是饿了么创始团队成员之一,曾担任研发总监一职,这家公司另一位联合创始人黄彦翔曾表示,碳衡科技为企业提供数字化解决方案服务的技术基础,源自饿了么技术团队;晓数绿景的创始人宋永俊,也曾创办商用服务机器人公司、AI应用公司。
目前,26家初创公司的融资轮次整体尚早,8家已获得种子轮、天使轮融资,包括观碳智能、碳衡科技、晓数绿景等;完成Pre-A轮及A轮融资的公司分别有4家、6家;融资轮次最多的超腾能源,退市后又完成了B+轮融资。
从最新融资时间看,11家集中在2022年进行,2021、2023年分别有5家、6家。融资金额在数百万元至1.1亿元之间。
从投资方看,高瓴、红杉、经纬、元禾原点等知名机构均在其列,如碳阻迹同时获得高瓴、红杉、经纬3家机构青睐,高瓴联合其他机构投资了浙达能源,元禾原点投资了碳衡科技,始祖绿色工厂获得奇绩创坛的投资,中金资本曾投资擎天工业互联网,碳衡科技的种子轮投资方为饿了么联合创始人汪渊。此外,观碳智能获得海纳亚洲创投基金数百万美元级的天使轮融资,字节跳动、乡村基、闪送、喜马拉雅均是这一基金曾经的投资对象。
另外,碳资产的金融属性也吸引了金融科技公司,比如,蚂蚁集团全资子公司——上海云玚企业管理咨询有限公司投资了提供碳数据盘查和碳足迹云计算系统服务的易碳数科,红杉也曾投资易碳数科。
从31家公司的总部所在地看,11家公司来自上海,占比为40%,其次是北京,有9家,此外,广东有5家,浙江、江苏各2家,安徽、山西分别有1家。
这些公司中,最早创办的是2002年成立的金诺碳投。2011年开始,相关业务公司数量快速增长,2021年全国碳排放权交易市场上线,当年成立的公司有5家。这31家公司都成立于2022年之前,之后成立的初创企业尚难查到融资记录。
02、全球融资加速,需求日趋旺盛
中国脱碳科技初创公司的崛起背后,是全球这一赛道融资加速,碳核算、碳SaaS平台、碳资产管理领域的10家全球领先企业,融资额几乎全部过亿(表2)。

其中,最新案例为德国公司Plan A,其于2023年9月获得A+轮融资。本轮融资由美国风投公司Lightspeed领投,德意志银行和法国巴黎银行旗下风投部门均参投,软银在其A轮融资中还作为战略投资者加入。这家公司官网显示,企业可以通过其碳SaaS平台,测量与检测范围一、二、三的碳足迹,制定碳排放目标与路径并自动生成ESG报告。
融资额最高的,是美国公司Project Canary于2022年2月完成的1.1亿美元B轮融资。该公司的碳SaaS平台可以提供环境评估和监测,帮助企业衡量和改进其运营及排放状况。
有研究显示,全球温室气体排放中的14.5%来自畜牧业,可以看到,10家公司中,有2家专注农业碳汇与碳排放,即美国的Regrow和丹麦的Agreena,前者的碳SaaS平台的农业监测系统,可根据农作物类型,借助无人机或卫星高光谱摄像机拍摄的图像,评估农作物生长状况,如判断是否缺乏营养、水分是否充足等;后者已是全球最大的农业碳汇平台。
此外,美国NCX公司创办的森林碳汇交易所,成立第一年就吸引了全美2470个土地所有者,他们掌握的土地总面积达430万英亩,微软也是其客户之一。
对比业务模式来看,相较国内企业的链条“通吃”模式,国外企业更加聚焦且细化,单就碳资产管理业务已衍生出不同种类的碳汇交易平台,以及碳补偿项目评价机构。这或与当地相关需求更为旺盛有关。
另外,气候风险预测领域也已涌现众多公司,如美国的ClimateAi,其开发的平台借助AI技术、深度学习及多来源的数据点,为企业生成可操作的气候数据,曾被《时代》杂志评为可持续发展类年度最佳发明。
那么,这些公司凭什么可以吸引动辄过亿的资金?随着碳中和进度条前移,这些获得资本青睐的公司,又是如何参与碳市场,帮助全球企业和各种组织实现脱碳的?
我们可以从企业内部的碳核算及动态监测平台、外部的交易市场两个角度,观察它们的业务逻辑。
03、碳足迹核算与动态监测:从内部助力企业脱碳
据科学碳目标倡议组织(SBTi)官网信息,全球已至少有6000家企业设置了减碳目标。那么,这些目标根据什么设置,又如何判断其是否达标?
这一切,都建立在碳核算的基础上。其过程,简而言之,就是先算出企业目前的排放情况,然后进行减排成本预算、实施减排措施,同时,通过碳排放检测系统,观察其排放情况是否改善,并实时进行调整。
脱碳科技公司在这一过程中,可以帮助减排企业进行内部碳核算与管理。
碳核算:打造碳中和标签的第一步
2023年9月13日,苹果秋季新品发布会,iPhone 15如约而至。当外界都在讨论新一代手机的性能与外表时,一家研究中心发布了名为《苹果产品碳中和疑云》的报告,质疑其碳中和产品的真实性。
该报告称,苹果表示Apple Watch生产过程使用100%清洁电力,而其大量上游供应商并未对外公布可再生能源、绿色电力使用比例及温室气体排放情况,且部分公开相关数据的供应商的碳排放量不降反增,对此,苹果却以技术性理由为由,本年度不要求供应商强制披露相关数据。另一方面,鉴于其新一代iPhone15 Pro碳足迹高于上一代,该中心质疑苹果通过绿色电力掐尖(Cherry Picking,将清洁电力指标及资源集中到一个产品上),实现小众产品的碳中和。
尽管其质疑是否有理有据,尚待论证,但这一事件折射出,供应链的碳排放管理已成为巨头的痛点,受到关注。
同时,一些地区也开始打造“绿色壁垒”。2023年10月,欧盟针对进口产品的碳排放推出的边境调节机制(CBAM,又称“碳关税”)进入过渡期,首批纳入的包括水泥、钢铁、电力、氢、化肥、铝等在内的6个行业,向欧盟出口的生产商需要上报产品碳密度;欧盟《新电池法》要求,出口至欧盟的电动汽车电池、轻型交通工具和工业电池自2024年7月起开始申报碳足迹,2025年之后将要求碳足迹性能等级。尽管这一新规大大提高贸易成本,引发了印度在内的国家指责,但其试行已成定局。2023年12月,英国也表示将从2027年起对部分产品征收碳进口税。
公众关注度的提升,披露要求的提高,无一不对碳相关数据的质量提出更高要求。并且,越来越多的企业、组织、活动也在追寻碳中和的标签。
那么,碳排放怎么核算?企业的哪些活动需要进行计算?
首先,需要区分碳排放、碳足迹两个概念。前者相对好理解,指某一特定活动或某一过程释放到大气中的碳氧化物的量,而碳足迹代表个人、组织或产品在其生命周期内产生的温室气体排放量,不仅其范围更全面,通过识别碳足迹,也更容易指导减排行动。
碳核算,算的正是碳足迹。
对于一家企业而言,其温室气体足迹来源于三大范围:范围一为公司拥有或控制的源头产生的直接排放;范围二为公司购买电、暖气等产生的间接排放,于普通公司而言,外购电力是这一范围的最大排放源;范围三包含了公司上下游活动产生的间接排放,是企业碳排放总量中占比最高,也最难识别与筛查的一部分(表3)。

碳核算通常有三种方法,排放因子法、质量平衡法和实测法。其中,排放因子法使用范围最广。例如,公司车辆的一次交通出行、购买电力、一次投资活动产生的排放量等,都可以通过碳排放因子乘以其活动数据来衡量。
在此基础上,基于生命周期评价方法(LCA),可以计算出产品和服务在整个生产周期的碳足迹,包含了从原材料收集、生产加工、运输、消费及最终废弃物处置的完整过程。
然而,各个公司行业不同,提供的产品和服务以及进行的生产活动天壤之别,因此,能否找到合适的排放因子数据,算得更准,成为碳盘查服务商的核心竞争力。
过去,国内企业计算碳足迹时,通常采用国外的生命周期评价数据库,如Ecoinvent、欧洲生命周期文献数据库(ELCD)、德国GaBi数据库、美国NREL-USLCI数据库。不过,这些数据库主要针对国外企业,其计量准则、标准、数据与国内应用场景存在差异,影响计算结果的准确度。
此外,由于碳核算过程要运用大量的企业经营数据,存在数据安全隐患,因此,国内脱碳科技企业通常会建立自身的排放因子模型库、数据库及场景库,以适应企业所需。
以上31家企业,19家可以提供碳核算服务。这些企业通常会结合国外数据库以及国内客户数据,打造自身碳排放因子数据库,如碳阻迹、碳衡科技、观碳智能、易碳数科、埃文低碳均建立了碳排放因子数据库,碳阻迹已积累了超过15万个碳排放因子数据,涵盖超过200个国家和地区的公开数据,且显示因子发布年份、机构、国家,具有开源特点。
部分企业则利用国外公司开发的软件辅助企业计算,如超腾能源使用荷兰公司PRé Sustainability开发的LCA工具SimaPro 9软件。
实时监测系统:生产活动的航向标
碳核算是计算企业一定时期内的碳足迹总量,领先的碳核算服务公司通常会建立一套实时监控、自动采集数据的碳管理系统,帮助企业进行核算。
比如,碳阻迹的一站式SaaS碳管理平台“碳云Ccloud”,易碳数科的碳足迹云计算系统“积木LCA云”,埃文低碳的碳排放智能监测与管控平台,碳中宝、碳衡科技的SaaS管理系统,金诺碳投的碳应用服务系统“零碳云平台”,擎天工业互联网的一站式碳资产SaaS管理平台,续翼建筑科技的碳减排SaaS解决方案“C-TREES碳引擎”等,均属此类。
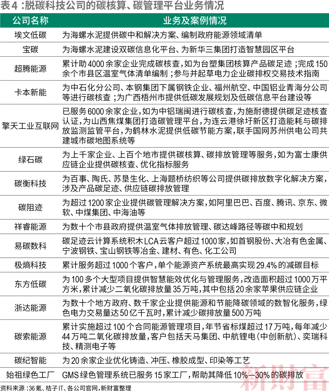
在这一领域,头部企业的客户量已以千为单位。公开资料显示,擎天工业互联网的SaaS解决方案已服务6000余家企业;超腾能源助4000余家企业完成碳核查;碳阻迹为超过1200家企业提供碳管理解决方案;绿石碳为上千家企业、上百个地市提供碳核算、碳排放管理等服务;易碳数科的积木LCA云客户超过1000家(表4)。

购买相关服务的企业,则包括海螺水泥(600585)、中海油(600938)、首钢股份(000959)等,覆盖了电力、有色金属、石化、钢铁、水泥等重点排放行业的头部企业,尤其是已对外公布碳中和目标的企业,此外,地方政府、社会机构、社会组织举办的零碳活动也在其中。
除了实时计算和监控,大部分管理平台还具备预测未来碳排放量、分析企业减排空间和成本、培训、辅助完成气候相关披露生成报告如ESG报告与碳排放报告等功能。
其中,碳阻迹可以辅助企业进行全球环境信息披露平台(CDP)相关信息填报与披露;易碳数科的积木LCA云可结合欧盟CBAM规则,帮助企业预测纳入产品碳关税;碳中宝的园区SaaS管理系统还包含了能源管理模块,其还与香港新世界发展集团旗下购物中心搭建了C端个人碳足迹平台。
碳衡科技还联合中国机电产品进出口商会,发布了中国机电行业双碳信息披露平台,企业可通过这一平台,展示其各种型号产品的碳足迹,同时提供认证机构、核算周期等关键信息。目前,已有数十家企业在此平台展示上百种产品的碳足迹,如晶科能源的单晶光伏组件、通威太阳能的单晶太阳能电池片、天合光能的单晶光伏组件、宁波奥克斯的各类计量箱及变压器等。
新财富发现,众多企业还在此基础上,提供综合节能改造、AI能源资产管理、能源数字化服务。其中,浙达能源提供的能源和节能降碳数智化服务已覆盖数千家企业;极熵科技的工业互联网解决方案累计服务超过1000个客户;博依特已服务600余家流程型制造业企业;碳索能源的合同能源管理项目、极熵科技服务智慧能效优化与管理项目均超过100个。此外,东方低碳、碳纪智能、始祖绿色工厂等也覆盖相关服务。
如此来看,碳核算及碳管理平台相关市场的成熟度高,容量大,商业模式已较为成熟。不过,由于核算过程复杂,且排放因子和核算方法的选择具有主观性,因此,误差也难以避免,标准缺失、监管不严、人为操作空间较大等问题,还容易导致数据造假。
2022年初,生态环境部曾对碳排放报告质量开展专项监督,并曝光了中碳能投、中创碳投、青岛希诺、辽宁东煤等公司报告相关数据弄虚作假等问题。对此,中创碳投表示,排控企业提供的是碳排放检测报告复印件,同时做出了真实性声明,所以未能识别报告造假。其申请行政复议,但最终被驳回。
中创碳投是国家级专精特新小巨人,据36氪信息,其2021年就已为8个省和数十个城市进行碳达峰规划,客户的碳排放总量共计10亿吨左右,在业内属于排头兵。头部公司尚且出现以上问题,也侧面反映出数据质量不佳是行业通病。
2023年10月,生态环境部在例行发布会上,针对碳排放数据质量管理,再次表明“零容忍”态度,且将从完善法规制度、简历三级联审机制、强化监督、提升数据质量管理技术手段四个方面加强监管。此外,当年11月,国家发改委与其他部门联合印发《关于加快建立产品碳足迹管理体系的意见》,提出到2025年,国家层面出台50个左右重点产品碳足迹核算规则和标准。
监管趋严之下,如何丰富数据库与应用场景,保证规范运作与数据安全,加强国际衔接与互认,值得所有碳核查企业重视。
04、外部交易:两大碳市场的资管机构
企业经过核算,如果发现碳足迹超标,那么,可以通过碳资产管理公司,进行碳资产交易,抵消自身的超额排放。
中国的碳资产交易市场,包括强制减排市场、自愿减排市场两种。前者交易的是碳排放权,国家给部分高排放企业发放的二氧化碳排放额度,即碳配额(CEA)是交易标的。后者旨在花钱“销碳”,通过国家验证的碳减排量,即中国核证自愿减排量(CCER)是主要交易标的。
在这两大市场上,如果企业减排措施有效,配额有盈余,可以出售获得收益;那些减排难度大的企业,则可以通过购买碳配额和CCER,满足合规要求。
强制减排市场:配额收紧,刺激碳价上涨
中国强制减排市场于2012年开启建设,至今已形成1个全国碳排放权市场和8个碳排放试点市场,试点分别设在上海、北京、广东、深圳、湖北、重庆、福建、天津。根据各省份经济基础及企业发展情况,结合国家和省级碳强度目标,重点排放单位会收到来自全国及所在省份发放的CEA,并在对应的市场进行交易。不过,各市场的交易方式、标的、CEA分配方式与惩罚机制不全相同。
8个试点市场早在2013-2014年就已开启,全国碳市场则在2021年7月正式启动。全国碳市场设定的第一个履约期为正式启动至2021年底,企业需在此间清缴2019、2020年度的CEA,履约率要达到99.5%。第二个履约期为2023年底,企业需清缴2021、2022年度的CEA。
数据显示,相较第一个履约期发放的45亿吨碳配额总量,第二个履约期发放的配额总量减少了4-5亿吨,这意味着,2225家发电企业和自备电厂的免费排放额度收紧了10%左右。
配额收紧之下,全国碳排放权市场的碳价也在上行,但仍处于低位(图1)。

据统计,2022年全国碳配额交易量达到5088.95万吨,成交总额为28.14亿元,平均价格为55.3元/吨。
这些数字是什么概念?
根据路孚特数据,2022年,全球碳市场的碳配额交易量达到125亿吨,我国交易量仅占4‰。对比来看,我国发放的碳配额是欧盟的3倍,然而,欧盟的碳交易额却达到了7514.59亿欧元,若以最新汇率计算,我国交易额不及欧盟的10%。
与低迷交易量并存的,是仍然低迷的价格。2023年11月初,欧盟碳价接近90欧元/吨,而中国碳价仅在70元/吨左右,约为欧盟的1/10。
碳价一定程度反映的是区域减排成本,碳市场通过碳价,优化减排资源的配置。如果碳价过低,难以激发企业减排动力,但碳价过高,将导致减排成本压力过大。
市场供需是影响碳价的主要因素。在第一个履约期,CEA发放较为宽松,是碳价低迷的主要原因之一。在第二个履约期,CEA收紧之后,碳价已有所上升,且在CCER市场重启之后一度超过了80元/吨,不过,目前又跌回70元/吨左右。
事实上,全球最早建立的欧盟碳市场,在发展的第一阶段(2005-2007年)也曾因配额过剩,出现碳价跌至0的情况,但最新数据显示,其成立的14年间,重点能耗装置的排放量已下降35%,企业减排成效逐步显现。
欧盟碳市场是如何有效运作的?
在发展的第二阶段(2008-2012年),欧盟采用了免费发放和拍卖结合的形式提供配额,在逐步提高拍卖比例的同时,加强对超额排放的惩罚,如对超额部分实施100欧元/吨的处罚,且次年配额中减去上一年超额量等。
第三阶段(2013-2020年),其扩大了行业覆盖范围,且拍卖的份额占总配额的比重达到57%,电力行业的免费配额完全取消。
目前,欧盟已计划在2027年之前将碳配额全部进行拍卖,且建立稳定储备机制,以调节供给,维持市场稳定。
路孚特数据显示,在收紧供给、扩大行业覆盖、加大超额处罚之后,欧盟碳价逐步提升(图2),且已完全市场化,形成期货、现货、衍生品等多层次的市场体系,提供多种融资机会帮助企业进行低碳转型,其经验值得中国借鉴。

自愿减排市场:时隔6年重启,面临“漂绿”挑战
从交易主体看,强制减排市场为重点排放单位而设,自愿碳市场则将社会各界纳入碳中和行动:一方面,重点排放单位可以购买CCER,以弥补CEA缺口;另一方面,其他主体也可以购买CCER,用以抵消自身的排放,达到减碳目标。
例如,低碳管理的北京冬奥会上,中石油、国家电网、三峡集团等分别向组委会赞助了20万吨CCER。此外,北京冬奥会还接受了张家口市50万亩、北京市71万亩林业碳汇的无偿捐赠,共计抵消约110万吨二氧化碳当量。
作为强制减排市场的补充,全球自愿碳市场的发展历史已有20余年,其规模在近3年实现最快增长,2021年底已达到20.05亿美元,且根据国际自愿减排市场规模化工作组预测,2030年或将增长至数百亿美元。
中国是全球自愿碳市场中最大的供给方,截至2023年8月底,已贡献了全球约49%的核证减排量。
我国早在2012年就开始建设自愿减排市场,并于2015年逐渐在9个地区开展CCER交易试点。然而,由于这一市场乱象丛生,导致2017年初市场交易相关事项暂缓受理,2018年存量交易重启,但并无新增项目备案。
这一市场暂停有多重原因,一是部分项目被爆存在报告及数据造假问题,如虚报CCER未来的收益等,项目质量堪忧;二是自愿减排交易量小,CCER价格偏低,意味着企业只需少量花销即可购买到大量的减排量,减排成本难以体现;三是极度的供需不平衡,供远大于求,2012-2017年暂停前,CCER签发减排量已接近8000万吨,签发如此火爆,而这期间的交易量却仅有3200万吨,占签发量的4成。
2023年10月19日,生态环境部正式发布《温室气体自愿减排交易管理办法》,标志着CCER市场时隔6年后重启。
供需缺口扩大,是这一市场重启的主要原因。据统计,全国碳市场第一个履约期结束时,约6000万吨的CCER已被抵消,占已签发减排量的75%左右,剩余签发减排量已不足2000万吨。同时,若以5%为CCER抵消比例上限,且电力、钢铁、建材、石化、化工、有色、造纸、航空八大重点排放行业全部纳入碳市场,则CCER年需求量将达到4.78亿吨(图3)。

需求扩大下,CCER市场价格也有所回升。根据复旦大学数据,全国CCER、北上CCER、广州CCER价格从2011年11月的35-40元/吨,上涨至2023年8月的60-80元/吨左右。
制度的完善也为CCER市场重启奠定了基础。这主要体现在三个方面,一是CCER方法学由过去的备案制,改为由生态环境部统一发布,首批方法仅选择相对成熟的4个领域的项目,分别为造林碳汇、并网海上风电、并网光热发电、红树林营造,而在此之前,仅备案的方法学就累计达到200个;二是新增CCER在北京绿色交易所集中统一交易;三是加强了审定与核查机构的监督。
不过,正因CCER项目只需“氪金”即可抵消排放,购买的主体在这一过程中不需要履行减排义务,因此,碳抵消活动通常被标上“漂绿”的标签。
尽管我国早已规定,用于抵消配额的CCER上限不得超过企业CEA的5%,不过,这也只能约束高排放企业,对于其他企业而言,并无CEA一说,甚至可以通过购买CCER,将自身所有排放全部抵消。
2023年初,英国《卫报》的一项调查结果显示,全球领先的碳抵消项目开发商Verra发布的森林保护项目中,94%的抵消额度是虚幻信用,不代表真正的碳减排,并且对气候变化并没有任何好处。
此消息一出,曾购买其核准的项目的壳牌、易捷航空、古驰、迪士尼等数十家企业和组织被质疑有“漂绿”嫌疑,引发一场碳中和声明“撤回热”。随后,Verra承认其项目存在缺陷,并宣布将在2025年7月淘汰抵消计划项目,引入新规则,而雀巢、壳牌、索迪斯等公司纷纷将其计划用于碳抵消的资金转向其他脱碳减排项目。
尽管自愿减排市场在磕磕绊绊中蹒跚发展,但其存在,仍可以促进各行业通过绿色技术创新获得收益。
那么,第三方碳资产管理机构又是如何在两大碳市场发挥作用的?
碳资产管理公司:辅助企业交易、开发碳资产
2023年9月,深圳一单碳汇经过92轮竞价后,以485元/吨的高价成交,刷爆碳圈,成为“绿水青山就是金山银山”的真实写照。
这单碳汇就是深圳福田红树林保护区,其起拍价就高达183元/吨,而当月全国碳市场交易平均价格不到80元/吨。
一片红树林为什么这么赚钱,吸引华润置地、招商蛇口、比亚迪、欣旺达等50余家企业参与竞拍,且成交价为市价的6倍?
碳汇,代表的是从大自然吸收温室气体的过程,汇是汇集、固定的意思。碳汇包括森林、海洋、草原、湿地等,主要分为陆地碳汇(绿碳)和海洋碳汇(蓝碳),其中,海洋是最大的碳汇库,但海洋流动导致减排效果测量难度较高,认证困难,因此,目前的CCER项目中,生态系统碳汇以绿碳为主。
深圳福田红树林碳汇就是蓝碳生态系统其中之一。该红树林是我国唯一处于城市腹地的国家级自然保护区,区内红树植物、珍稀濒危鸟类众多,高价源自其稀缺性及较强的固碳能力。
本次拍卖的标的,为该红树林自然保护区在第一监测期内(2010年初至2020年初)产生3.87万吨碳汇的1/10,以3875吨来算,本次拍卖碳汇价值约为188万元。
那么,是否随便一片红树林或森林都可以开发成CCER项目用以出售?从生态环境部公布的4类方法学来看,碳汇项目对原本土地条件有严格的要求(表5)。

此外,CCER项目需要进行基准线分析和额外性论证。以一片红树林为例,其自然生长时产生的减排量,就是基准线;如果人为干预之后,可以产生额外的减排量,就满足了额外性论证。不过,为鼓励减排,最新公布的方法中,有4种都免予额外性论证,如在内蒙古、甘肃、宁夏、新疆等地的一些干旱和极干旱县市造林,开发碳汇。
同时,若以新方法论为基准,则过去大量的减排项目已不符合CCER项目要求,短期内其供应不会太大。
满足方法学的CCER项目,在建成之后,还要进行项目备案和减排量备案,才能交易。项目备案,要通过国家审定,并向注册登记机构申请项目登记,通过评估和审查后,获得备案。减排量备案,需准备减排量核算报告,进行减排量核证,并提交备案申请,经评估和审查,完成备案。
一般而言,CCER项目评估、开发、审定等流程复杂,耗时长,因此,辅助项目业主开发的第三方机构越来越多。
从项目成本看,主要有咨询、审定、碳核查等费用,其中,核查费用相对较高,这也解释了为什么大部分碳资产管理公司均由碳核算类企业转型而来。
目前,碳资产管理公司的盈利模式,主要有两类,其一是辅助企业进行碳排放预测和配额管理,若配额充足,则帮助其出售获利,不足则帮助其购买配额,或购买、开发CCER项目,从中获取委托管理服务费和交易差价;其二是帮助有减排项目的业主开发、销售CCER,获得咨询、委托管理费用等。
碳资产管理机构参与CCER项目的开发,商业模式则有三类:纯咨询模式下,其只负责项目咨询、文件准备,收取服务费;共享模式下,其出资参与开发,成功后从收益中扣除成本,并与项目业主共享收益;买断模式则由其全权负责项目。
以金诺碳投为例,其主要接受排控企业的委托,代其进行资产申报和签发,同时与拥有风电、光伏、林业、湿地等资源方合作开发CCER及国际自愿减排项目,并负责二级市场的包销(表6)。目前,其已累计完成6000万吨CCER和CEA交易,交易金额超过30亿元。

聚焦碳交易的天德泰,2022年交易业务营收达到456万元,占总营收的64%以上,但毛利率仅为14.22%,并不高。
专注于碳汇项目的千予汇环保,早期主要通过代销碳汇项目盈利,而后转为合作开发,目前其已经可以针对客户所需,主动开发相关项目。
埃文低碳的主营业务是林业碳汇开发,其会根据开发项目的复杂性、开发投入和开发周期等,与项目业主约定碳资产收益分成。其2022年业绩显示,相关业务毛利率为16.73%。碳汇的开发周期虽然较长,但未来可以持续产生收益。
此外,碳资产的金融属性,使其成为新型资产,衍生出碳债券、碳资产抵质押融资、碳资产回购等融资工具,以及碳指数、碳保险、碳基金等碳市场支持工具。宝碳就与中航信托、中融信托联合设立了信托计划,与古莲资本发行了CCER基金。
整体来看,脱碳科技已成为崭新的创业赛道,虽然初创企业最新融资额仅在亿元左右,但参与者日众,商业模式正逐步成型。未来,随着CCER市场重启及方法学的不断完善,更多项目将会涌现,为企业提供发展机遇。同时,如何规范运作,避免数据和项目造假,也需企业重视。
本文所提及的任何资讯和信息,仅为作者个人观点表达或对于具体事件的陈述,不构成推荐及投资建议。投资者应自行承担据此进行投资所产生的风险及后果。
