地平线,一家专注于车规级人工智能芯片的企业,近日向港交所提交了招股书,由高盛、摩根士丹利和中信建投联合保荐。该公司以软硬件协同开发为理念,提供包括算法、专用处理架构(BPU)和开发工具链在内的综合解决方案。这些技术支持从高级辅助驾驶到完全自动驾驶的广泛应用,满足市场多样化需求。
收入复合增长率超80% 毛利率约70%
地平线的产品线涵盖Horizon Mono、Horizon Pilot和Horizon SuperDrive,旨在为客户提供从高级辅助驾驶到完全自动驾驶的解决方案,因此有人称之为智能汽车的眼睛和大脑。公司的收入来源于解决方案的直接销售以及提供算法、软件和开发工具链的授权与技术服务。

图片来源于网络,如有侵权,请联系删除
在过去三年中,地平线的财务表现令人瞩目。2021年至2023年,公司收入从4.67亿元增长至15.52亿元,毛利从3.31亿元增至10.94亿元,毛利率稳定在70%左右。地平线在2021年至2023年期间的收入复合增长率约为80.51%,毛利复合增长率约为85.64%。
尽管如此,地平线在同期也记录了亏损,分别为20.64亿元、87.20亿元和67.39亿元。经调整后的净亏损额分别为11.03亿元、18.91亿元和16.35亿元。公司亏损的主要原因包括:大量前期投资,规模经济尚未实现,采用权益法入账的投资业绩(投资酷睿程),公司研发投入呈现逐年增长趋势,分别为11.43亿元、18.79亿元和23.66亿元。另外,在过去的三年中,公司在其合并损益表中记录了优先股及其他金融负债的公允价值变动,具体金额分别为7.64亿元、66.55亿元以及47.60亿元。
截至2023年底,地平线持有113.59亿元的现金及现金等价物,但经营活动现金净额为负17.44亿元。为了增加收入并维持高毛利率,地平线计划推出更高价位的新产品,并专注于毛利率更高的授权和服务业务。这一策略旨在实现收入的持续增长和亏损的进一步缩减。

图片来源于网络,如有侵权,请联系删除
装机量激增4倍 本土OEM市场份额21.3%
在智能汽车领域,地平线正成为一个重要的参与者。2023年,随着全球市场规模达到惊人的13万亿美元,智能汽车转型正在彻底改变汽车、出行和道路运输行业的面貌。目前,全球及中国的高级辅助驾驶渗透率均超过50%。
地平线以其辅助驾驶功能,在全球市场中占据一席之地,特别是在中国,作为中国市场上的领头羊,地平线不仅是前五大ADAS(高级驾驶辅助系统)和AD(高阶自动驾驶)解决方案提供商之一,更是其中唯一的中国品牌。
2023年,地平线在中国本土OEM(原始设备制造商)市场的份额达到21.3%,成为第二大高级辅助驾驶解决方案提供商。在高级辅助驾驶和高阶自动驾驶解决方案市场中,地平线以9.3%的市场份额稳居第四。
地平线的增长势头强劲,从2022年到2023年,其装机量增长了4倍,市场份额也增加了约7个百分点。公司的解决方案已被中国十大OEM广泛采纳,涵盖上汽集团、一汽集团、长安汽车、吉利汽车等知名制造商。此外,地平线还与安波福、博世、大陆集团、电装及采埃孚等全球领先的一级供应商建立了战略合作伙伴关系。
地平线与理想汽车的合作较为紧密,理想汽车的多款车型,包括理想One和理想L系列,都采用了地平线的技术。至今,地平线的技术已被24家OEM(涵盖31个品牌)采用,在超过230款车型中得到应用。地平线还与大众汽车集团合作成立了合资企业,共同开发定制化的高阶自动驾驶解决方案。
截至2023年12月31日,地平线已积累了大量尚未量产的车型订单,这些订单占其所有定点车型的一半以上。随着这些车型未来的量产和商业化,预计将进一步推动公司在未来几年的收入增长。
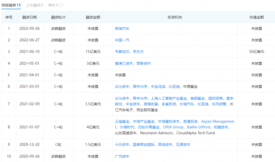
完成15轮融资 最新估值628亿元
自2015年成立以来,该公司已完成15轮融资,累计筹集了23.62亿美元。在最近一轮的D轮融资中,公司筹集了2.10亿美元,将估值提升至87.10亿美元,约合人民币628亿元。

在公司的高管团队中,余凯作为董事会主席兼CEO,凭借其25年的计算机工程研发经验,曾推动中国首个自动驾驶项目。首席技术官黄畅和首席运营官陶斐雯分别在百度担任过重要职务,而总裁陈黎明则是汽车行业的资深专家。
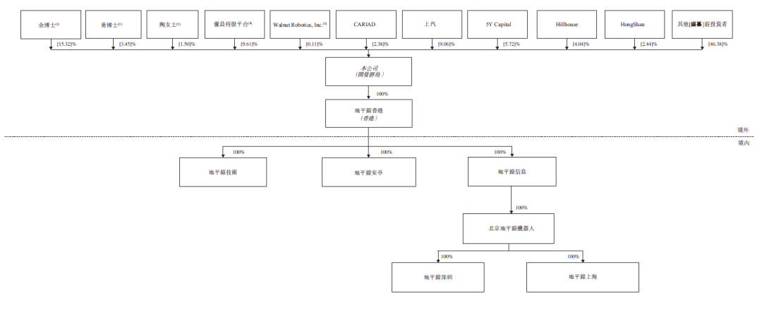
股权结构方面,余凯通过家族信托及受控实体持有公司约15.32%的A类普通股,黄畅持有约3.45%,陶斐雯持有1.5%,而员工持股平台持有9.61%。
根据企查查数据,此前地平线引入的机构和产业资本包括:众为资本、舜宇光学、中金佳成、比亚迪、长城汽车、云锋基金、中信产业基金、广汽资本、东风资产、真格基金、红杉资本、金沙江创投、星宇股份等。其中上汽、五源资本和高瓴分别持有公司的9.06%、5.72%和4.04%的股份。


责编:岳亚楠
校对:彭其华
