随着智能手机的更新换代速度加快,消费者出于对于新款手机的追求,使得大量旧手机流入市场。二手手机市场,由此不断壮大。

图片来源于网络,如有侵权,请联系删除
在2024年2月26日递表失效后,二手手机服务商闪回科技有限公司(简称“闪回科技”)再次向港交所递交了上市申请。
闪回科技成立于2016年,主要通过以旧换新的方式启动手机等消费电子产品的回收,并促成新机销售,同时对采购的二手产品进行标准化转售。

图片来源于网络,如有侵权,请联系删除
据弗若斯特沙利文数据,按2023年手机回收市场交易总额计,闪回科技是国内第三大手机回收服务提供商,市占率1.4%。这一市占率虽然位列第三,但与行业前两名爱回收(9.1%)和转转(8.4%)相比,存在较为明显的差距。
值得关注的是,在闪回科技二次冲刺港股IPO途中,还面临两大核心挑战:一是高悬的对赌压力;二是企业盈利能力有待提升。
而在造血能力尚且不足时,公司身负对赌协议,若因未能如期上市导致投资者撤出,将会增加公司的财务风险,还可能对资金链的稳定性和未来的融资能力构成考验。
三年半亏近3亿
左手回收,右手卖出,便是闪回科技的核心商业模式。
闪回科技旗下拥有“闪回收”和“闪回有品”两大核心品牌。
其中,“闪回收”专注于线下回收业务,通过上游资源合作伙伴从个人消费者回收二手消费电子产品;“闪回有品”则是公司在自有在线平台及第三方电子商务平台上的网店,向客户销售采购的二手消费电子产品。
除了个人消费者市场,闪回科技还参与企业回收及线下销售,批量处理消费电子产品。此外,公司还积极拓展香港市场,自2023年11月起在香港提供线下以旧换新手机回收交易服务,并成功取得香港无线电商牌照,进一步拓展其业务版图。
如此商业模式,要求企业在回收端尽量降低采购成本,在销售端则要争取较高的售价,通过买卖之间的差价来获取利润。
从发展现状来看,闪回科技的营收呈现出一定的增长态势。报告期各期(2021年至2023年及2024年上半年),其收入主要来自二手电子消费品的销售,分别为7.5亿元、9.19亿元、11.58亿元和5.77亿元。
然而,公司却一直处于亏损状态,同期净利润分别为-4870.8万元、-9908.4万元、-9826.8万元、-4012.6万元。
并且,其毛利率水平相对较低,2021年至2023年,公司综合毛利率分别只有8.2%、6.1%和6.8%,2024年上半年更是降至4.5%。
增收不增利,折射出二手手机价差难赚的窘境。
据悉,在与上游合作的过程中,闪回科技需要提前支付上游客户在回收手机时给消费者提供的促销折扣,并且还要支付担保金等费用。这导致其采购成本较高,压缩了利润空间。
报告期内,闪回科技替上游手机厂商垫付的促销折扣金额分别为1.25亿元、1.77亿元、3.30亿元、1.21亿元。
此外,公司向上游手机厂商支付促销服务费分别是0.38亿元、0.32亿元、0.30亿元、0.20亿元;向线下门店前台销售人员支付的佣金总额分别为0.33亿元、0.45亿元、0.44亿元、0.28亿元。
随着业务的持续增长,采购量增加以及与更多主流消费电子品牌建立合作使得供应渠道扩大,采购成本可能会进一步上升,而公司在采购方面的议价能力较弱,难以有效控制这部分成本,对毛利率产生较大压力。
造血能力方面,2021年至2023年,闪回科技经营性现金流量净额分别为-639.9万元、-4373.6万元和-4777.4万元。至2024年上半年才扭亏,为1310.4万元。
对赌压力高悬
更为严峻的挑战是,公司背负对赌协议上市,如果不能在年底前上市,将面临高额的赎回风险,届时现金流恐将出现危机。
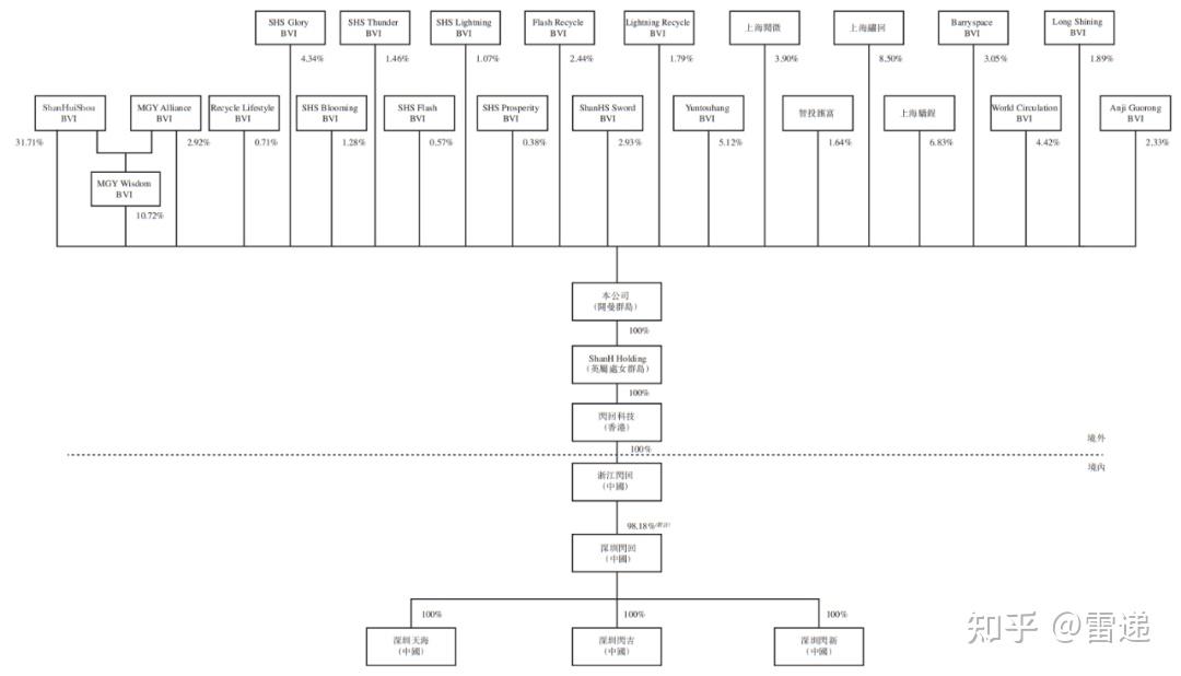
此前,闪回科技曾进行了五轮融资,成功吸引了包括小米、转转等在内的多家知名投资者的参与。按最新一轮融资估算,其最新估值达3.4亿美元。
机构股东中,同创伟业(832793.NQ)持股8.5%,小米集团(1810.HK)旗下天津金米投资合伙企业(有限合伙)持股6.83%。
历次融资并非毫无条件,公司在A轮、A-1轮、C轮、D轮均签署了附带赎回权的特殊权利条款。
根据上述条款,倘若闪回科技未能在特定时间框架内完成合格IPO,则公司需赎回相应股份,并约定了赎回价格的计算方式。例如,A轮要求48个月内、A-1轮要求60个月内、C轮则要求2023年末之前完成IPO,但闪回科技均未达成这些时间节点。
如今,它已经临近D轮对赌期限。
根据D轮优先股的关键条款,闪回科技被要求在2024年12月31日前完成合格IPO,否则将面临巨大的赎回压力。
赎回价格的计算依据是D轮投资者原始投资金额加上每年8%的单利(扣除已支付的任何股息)或者赎回时D轮投资者所持股份的公允价值两者中的较高值。
这对于闪回科技来说,无疑是一个巨大的挑战。如果未能如期上市,公司将不得不承担可能高达数亿元的赎回责任。
截至2024年7月31日,闪回科技资产总额为2.97亿元,但负债总额达到了9.6亿元,相当一部分是由赎回负债构成。
公司负债结构以流动负债为主,其中银行贷款高达1.50亿元,赎回负债占据了剩余负债的绝大部分,达到了7.51亿元。
这部分赎回负债主要源于公司及持有人无法控制的特定事件触发时,公司需以现金购买自身股份或赎回优先股所产生的金融义务。
有资深财务分析人士对记者表示,对赌压力高悬使得闪回科技在经营决策上可能会受到一定的限制。为了尽快满足上市条件,公司可能会在短期内过于追求业绩增长,而忽视了长期的战略规划和风险控制。
据其介绍,闪回科技的主要竞争对手包括爱回收(母公司万物新生已于2021年6月在纽交所上市)和转转等。这些竞争对手在市场份额、品牌影响力、供应链整合能力等方面均具有较强的实力。
闪回科技如何突出重围?前述受访者指出,如果公司能够成功解决对赌压力和债务高企的问题,加强技术研发和市场推广,提高服务质量和用户体验,有望在二手手机市场中取得更好的发展。
面对挑战,闪回科技表示,本次IPO所募集的资金将被用于加强与上游资源合作伙伴的战略合作、增加技术研发改进评估和检测系统以提高二手商品处理效率和准确性、拓展业务范围至更多类型的二手电子产品和相关服务以及用作营运资金及一般企业用途。公司希望通过这些措施进一步提升市场竞争力,实现可持续发展。
